New Covenant Theology: How Jon Zens Tried to Save Calvinism
The title of this post may seem a little strange as it seems hardly the case that Calvinism needs saving; Calvinism has already taken over American evangelicalism lock, stock, and barrel which includes Arminians that function according to Calvinism while denying some elements of its ideology.
But really, Calvinism does need saving. I was made aware last night of yet another New Calvinist mega church in our area that is dying out. In regard to the recent Mark Driscoll fiasco, is he more wily than we give him credit for? Does he see his recent demise as an opportunity to jump a sinking ship? (You might consider the conferences that he is being invited to). What is going to be more ugly and depressing than the slow death of all of these New Calvinist campus infrastructures?
Don’t be mistaken, the goal of this ministry is to educate God’s people in regard to authentic Calvinism so that it can’t make another comeback in the future. The present resurgence movement will die once again, and it’s in the process of doing so presently. Staying at the foot of the cross and not moving on to maturity can only yield one result: little spiritual babies in adult bodies getting run over by real life.
Actually, New Calvinism is a Godsend. It will finally cause God’s people to come to grips with Protestantism in general and the institutional church in particular. Many of us have known for years that there is something fundamentally wrong with church, but have never been able to put our finger on it. Thanks to New Calvinism, that is no longer the case.
When folks once again find themselves in the vicious cycle of the church caultasack called “new” and its false hope of something finally happening in the institutional church, we hope the simple theological math of Protestantism’s false gospel will be apparent. What is that?
It is the idea that the law is the standard for justification. And since that is the case, a perfect keeping of it must be maintained by Jesus THROUGH faith alone by us in sanctification. That’s the simple math of Protestantism’s soteriology of death. Instead of the law being ENDED for justification paving the way for it to be the guiding instruction of the law of the Spirit of life for sanctification, the law is restricted to the single dimension of condemnation, sin, and death.
Hence, sin maintains all of its power over us because its ENDING for justification, or APART from justification, does not exist in Reformed orthodoxy. Clearly, the power of sin and death is the law’s ability to condemn, and “Christians” are kept under that condemnation with the prescription being a COVERING for sin by institutional absolution and the “active obedience” of Christ.
When those who have sense enough to be disillusioned take another look, this simple fact of law and gospel will be obvious to them. And during the resurgence of real Protestantism in the 70’s, a man named Jon Zens knew that this simple math posed a problem for the Resurgence in the future. He was viciously attacked by Reformed Baptists early on like Walter Chantry, but like all of the rest, Chantry was clueless. Zens was only trying to correct the faulty theological math.
What was his solution? It follows: Christ in fact came to end the law, and replaced it with…depending on which New Calvinist theology (NCT) camp you are referring to…the single law of love. Instead of ONE law with two different applications/perspectives/dimensions, NCT is two different laws: one abrogated, one ushered in. A helpful book that explains the many variants of this viewpoint is “All Old Testament Laws Cancelled: 24 Reasons Why All Old Testament Laws Are Cancelled And All New Testament Laws Are for Our Obedience” by Greg Gibson. Like all of the Reformed, Gibson is confused and fundamentally full of it, but he does an excellent job of explaining all of the variant positions of NCT. However, in the final analysis, all of it is the same old progressive justification song and dance.
Let me also add another caveat here, slightly off point: if I correctly understand NT Wright’s New Perspective on Paul, he asserts that when Paul speaks of “justification by the law,” Paul is primarily speaking to the application of the traditions of men added to and taking away from the truth of the law. I agree with that, though Wright is in the Reformed camp and should therefore be dismissed out of hand in most other cases. When the law is still the standard for justification, it must be dumbed down and fulfilled by some kind of ritual. For the Judaizes, that was circumcision and other traditions. For the Reformed, it is…
If you do this, that, or the other, Jesus will keep the law for you.
NCT, in some rare cases among those who are like a nonfunctioning clock that is right twice a day, the following proposition may be presented: “Wait a minute Paul, if some forms of NCT posit the OT law as the law of condemnation, and its ending, while the New Testament is a new law that doesn’t condemn, and we can actually obey it without condemnation, what’s the difference?”
Well, by far, this is the least egregious of all Reformed heresy. In this construct, justification can also be separate from sanctification making us true colaborers with the Holy Spirit. The problem is that it eradicates half of the law for sanctification and proffers a New Testament only approach to the law; that’s a really, really big no, no.
Furthermore, it denies an interpretive cooperation between the OT and NT other than the NT interprets the OT hermeneutic. Moreover, that assertion invariably leads back to the same progressive justification of Reformed orthodoxy. In the final analysis, it should not surprise us that NCT has demonstrated the Reformed camp’s uncanny ability to add confusion upon more confusion. At last count according to the NCT think tank, The Earth Stove Society, NCT has 82 tenets. Count them: 82. Also note that the first tenet states that ALL reality is interpreted through redemption; i.e., the same old-same old redemptive historical hermeneutic of Reformed theology.
As we will discuss in this Friday’s Gnostic Watch Weekly, the Reformation was just another player in the field of world philosophy with its interpretation of reality. NCT is an attempt to reconcile the glaring contradiction in the theological math for those who have not yet been fully assimilated into seeing reality in an anti-normative Protestant way.
paul
By Request: A Summary Of The New Calvinist Genealogy Chart; Part 1 / Introduction
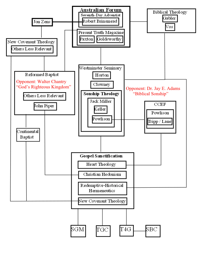
The contemporary history of New Calvinism begins with Robert Brinsmead and Jon Zens. They are the fathers of New Calvinism. Between my interview with Brinsmead and an informal document written by Zens I found on the internet—this is apparent. Brinsmead started a project called the Australian Forum (he wanted me to note that it was one of many projects that focused on certain subjects) that sought to articulate a gospel-centered sanctification into a unified, consistent systematic theology. One of the major considerations was a focus on covenant theology in relationship to this endeavor. Jon Zens is the father of New Covenant Theology, but it is clear that Brinsmead had a major influence in the formulation of that doctrine. All of this took place in the 70’s. So, New Calvinism has been around for about 35 years in various forms. It is primarily based on the Forum’s centrality of the objective gospel (COG). COG is the very heart of New Calvinism. Though NC has many different expressions, this doctrine is the heartbeat that drives it.
The Forum was having a significant impact on two spheres of Christianity in the 70’s and early 80’s; namely, Reformed Baptist and Westminster Seminary. Zens was a Reformed Baptist and also a student at Westminster. Zens taught a Sunday School class where his ideas on New Testament ethics were being presented, and Westminster students attended those studies. Michael Horton was infatuated with the Forum’s teachings, and COG can be seen in many of his teachings throughout his career. Keep in mind, the Forum’s magazine, Present Truth, and later, Verdict, according to Zens, had the largest readership among all Evangelical publications at that time. Apparently, Zens was initially introduced to the Forum by receiving Present Truth while he was a student at Westminster, and eventually formed a close relationship with Brinsmead. Also, G. Goldsworthy’s involvement in the Forum as one the AF three is one of the interesting the top is the same as the bottom in the genealogy chart. Till this day, the Goldsworthy Trilogy is a mainstay of New Calvinism’s Gospel Theology. Again, at the very heart of Goldsworthy’s Trilogy is COG. Goldsworthy was close to Brinsmead, and Brinsmead learned his Hebrew skills from Goldsworthy.
Zens, with the help of several men who are now the who’s who of New Covenant Theology while Zens is in the background (probably because of his connections with Brinsmead), attempted to propagate the doctrine, yet unnamed, via the Baptist Reformation Review . Zens received a very zealous contention from other Reformed Baptist such as Walter Chantry. At that time, Brinsmead wrote several articles defending Zens’ doctrine in the BRR. According to Zens:
“A sort of (unintended) [I doubt that] culmination occurred in the Spring, 1981, BRR. There were lengthy review articles of Walt Chantry’s God’s Righteous Kingdom [a book Chantry wrote to contend against COG, though he saw it as neo-antinomianism, which is also a correct assertion] and Robert Brinsmead’s Judged by the Gospel: A Review of Adventism. The dynamic N.T. approach to law and gospel [“NT approach to law and gospel” is a present-day NC mantra] was stated forcefully by RDB:
‘[Paul’s] appeals on how to live are made on the basis of what God has done for us in Christ. It is in view of God’s gospel mercies that we are to present our lives as a living sacrifice to God (Rom.12:1-3) . . . . Paul virtually never appeals to the law – ‘Thou shalt not.’ When he demands certain behavior of the church, he appeals instead to the holy history of Christ . . . and from that stand point then makes his ethical appeal.’”
Note here, and this is very important: the Forum’s the imperative command is grounded in the indicative event can be seen in Brinsmead’s statement cited by Zens above, which is a pillar of Gospel Sanctification till this day, and originated in COG doctrine by the AF. Chantry and others effectively beat COG within an inch of its life, and the doctrine, coined by Zens one year later as “New Covenant Theology” (in 1981), continued on in a meager existence among Continental Baptist. Most likely, John Piper was introduced to COG among Reformed Baptist and was probably well aware of the controversy. The wherewithal of his injection of Christian Hedonism into the movement is sketchy at this time and needs extensive investigation which I will do Lord willing.
Meanwhile, COG was finding new life at Westminster Seminary. In fact, Brinsmead and the Forum met with the Westminster faculty in the I think early 80’s, I will add references to this summary later. Brinsmead remembers little about the meeting other than he noted that the faculty served pork to him and the other forum members which he suspected was deliberate due to the Forum’s connection with Adventism. I informed him that it was deliberate because they were incited to do so by Jay Adams (a faculty member at the time) who was not a happy camper that the meeting took place. Brinsmead stated that one individual present at the meeting seemed to be an “elder statesman” of Westminster. I’m guessing it was Edmund Clowney.
At this point, COG, as the face of the AF disappears, leaving behind its remnants with Continental Baptist because Robert Brinsmead departed from orthodox Christianity all together. But the heart of COG incited a new movement begun by Westminster professor John “Jack” Miller called “Sonship Theology.” Again, COG met stiff resistance in Presbyterian circles under the new name of Sonship. Leading the charge was Dr. Jay Adams who also knew Jack Miller personally. His contention against Sonship is well documented in his book, “Biblical Sonship: An Evaluation Of The Sonship Discipleship Course.” Unfortunately, the book is out of print. One may well note: Some big dogs of the present-day New Calvinists movement; specifically, Tim Keller and David Powlison, were disciples of Jack Miller and his Sonship program. Tim Keller’s propagation of Sonship is well known and documented. At a conference conducted at John Piper’s church while Piper was on sabbatical, Powlison specifically cited Miller as his “mentor” and ridiculed Adams for criticizing Miller while failing to mention that the “criticism” was in the form of a book—which I am sure slipped his mind. Miller is the one who coined the phrase often aped by Jerry Bridges: “We must preach the gospel to ourselves everyday.” Funny, while an elder at a reformed church in the mid-nineties, I heard Jerry Bridges say that without realizing what a profound effect that little phrase would have on my life ten years later.
But with COG again under heavy fire and the Sonship coat of arms being shot full of holes, “Sonship” was replaced with “gospel,” ie., “gospel-driven” this, and “gospel-centered” that. The movement was now underground, but steadily growing while avoiding labels like the plague. Take note: for almost ten years between 2000 and 2009, the movement was nameless. The name “New Calvinism” is very recent and was attached because movements that become massive cannot avoid a label. Meanwhile, David Powlison had been busy for a number of years integrating Jack Miller’s form of COG into “biblical counseling” through his Dynamics of Biblical Change which became the basis for biblical counseling at Westminser Seminary. Hence, different players were at work making COG relevant to different areas of Christian theology and life that were important to them in making COG work. Brinsmead conceived the primary foundation (with other Reformed elements not unique with him—what he called “jewels” that contributed to what was important to him) and helped Zens formulate the covenant theology. Goldsworthy integrated COG into hermeneutics and eschatology with a little bit of Gabler and Vos mixed in for good measure. Piper contributed to the experience / emotional aspect, and Powlison was paramount in his contribution to the life application part; otherwise, COG would be more vulnerable to its unbiblical passivity in the sanctification process.
Unbeknown to many in the biblical counseling movement, the integration of COG into biblical counseling, primarily in David Powlison’s Theology of the Heart that came out of Westminster’s DBC, was at the core of tensions between NANC and CCEF, the counseling wing of Westminster Seminary (other than the integration of Psychology as well, but COG deserves infamous merit there as well). Eventually, CCEF’s influence totally infected NANC with the disease, and NANC advocates act as if the cupbearer, upon realizing he has tested a deadly cup, should use his last words to compliment the superb taste of the drink. Eventually, disciples of David Powlison; Paul David Trip and Timothy Lane, wrote a book that articulated COG’s supposed life application in the book, How People Change. The centrality of the objective gospel (COG) and all of its elements are glaringly obvious in the book—almost as if it was written by Robert Brinsmead himself.
Starting in, or about 2004, Christians began to realize something was wrong, but because the movement had no label, other than, “gospel” (and who is going to diss the “gospel”?), many simply just remained confused as to what this was all about. However, I was in a unique situation at the time. I was in a church that was on the cutting edge of the movement for many reasons. In NANC’s glory days, this church was a training center for biblical counselors. The church was eventually infected by COG via CCEF’s influence over NANC, and Reformed Baptists who joined the same afoermentioned church who were of the Jon Zens persuasion. Once I knew something didn’t smell right, I spent several months researching and interacting with the elders of that church. Their story, which of course I didn’t buy, was that COG has been historically true all along, and a Reformation was afoot. Eventually, after hundreds of hours of conversation / debate with these elders and my own research, I named the movement “Gospel Sanctification” and started a blog called the “Berean Call” which later became PPT. Initially, I thought the movement was confined to those group of elders (who are all men drunk with visions of grandeur), and they were trying to formulate a system that made Heart Theology, Christian Hedonism, NCT, and redemptive-historical hermeneutics work together as a unified theology. Four years later, I came to realize that they were a mere reflection of a total package.
About a year ago, I received a book from an individual whom I suspect knew that there was a connection between Gospel Sanctification and Sonship Theology, but wanted me to see it for myself. The connection was immediately seen in the first 100 words of Adams’ book. After much more research, it looked like Jack Miller was the father of Gospel Sanctification, but I was haunted by a few things. GS seemed to need NCT’s view of the law to function without contradiction. Also, all elements of Sonship and the historical connections were easy to match with GS, but NCT theology seemed to be dropped in out of nowhere. Of course, it didn’t surprise me that the elders of the church I was a member of or CCEF never uttered the name, “Sonship” because that would supply Christians with an interpretive prism that could expose them. Then, several months later, by accident, I stumbled upon an article that mentioned the Australian Forum and how it had a profound effect on the theological mindset of Michael Horton. That prompted me to say to myself, “Oh really?” “What is the Australian Forum?” Well, the rest is history.
Future parts will put veneer on the framework posted here, but any clarifying questions are welcome.
paul
Gospel Sanctification and Sonship’s Gospel-Driven Genealogy, Part 11: Walter Chantry’s Suffering
One day I hope to meet him. Soon, it would be like those meetings we used to see on Oprah where people who have suffered the same type of traumas meet to share their experiences. In fact, there are clubs all over the country where people meet to do just that. It’s like they have always known each other, and the very first meetings are filled with tears and hugging. Whether it’s the My Poodle Was Slain by a Pitbull in Front of My Eyes Club or some other club of trauma, the reunions seem to be a healing balm of some sort.
Chantry and I could start our own club for those who are traumatized by debating proponents of New Covenant Theology. Chantry tried to destroy the evil child soon after it was delivered and wasn’t yet named ( http://wp.me/pmd7S-Ld ). Apparently, survivors of Chantry’s onslaught split from Reformed Baptist into a meager fellowship called Continental Baptist. New Covenant Theology (NCT) is based on the Australian Forum’s centrality of the objective gospel (COG) which found new life in Sonship Theology and is now a gargantuan movement known as New Calvinism. Chantry’s bantering back and forth with one of two patriarchs of NCT, Jon Zens, is well documented and exhausting. One example can be seen here: http://solochristo.com/theology/nct/zens-chantry.htm .
Method 1: Annoying, and repetitious oversimplified denial.
Chantry, knowing that NCT hacks like to confuse and wear down their opponents with an endless flogging of residual issues, rightly focused on the fact that it all boils down to Antinomianism. The very annoying way in which Zens debates can be seen clearly in present-day COG proponents; for example, “Show me one reference where I have ever written that I am an Antinomian you slanderer!” Chantry’s reply usually followed along these lines: “For substantiation of what I have to say, I could quote almost the entirety of the articles that you [Zens] have printed in ‘Baptist Reformation Review.'” Further, he [Chantry] viewed my [Zens] pleas for documentation as “quibbling about words, a mere strife about terminology that has no point to it.”
Method 2: Rewrite traditional meaning.
COG proponents are very sensitive to the Antinomian charge, so they continually attempt to rewrite the English language and church history to avoid the accusation. Recent articles by Tullian Tchividjian and Elyse Fitzpatrick deny that there is any such thing as Antinomianism. They also try to replace the word “antinomianism” with what they call “neonomianism (“new legalism” as opposed to “anti-law”). Likewise, “obedience” (we obey) is replaced with “new obedience” (Jesus obeyed in our place as part of the atonement, and apparently still obeys for us via the imputed active obedience of Christ). Sanctification is now “progressive sanctification” which is nothing more than the unfolding of our justification via John Piper’s “beholding as a way of becoming.” Of course, he includes “….a way….” so if he’s confronted he can say that he’s talking about contemplative spirituality being just one of many avenues while assuring us that he believes in “obedience.” But of course, he’s really talking about “New Obedience.”
Method 3: Fake contentions against supposedly contrary beliefs.
COG proponents contend against many other belief systems as a way to appear like standguards for orthodox truth. Often, the “contrary” beliefs are very similar to their own. An assistant to DA Carson recently wrote a book on Keswick theology, which has many similarities to COG. Carson also disses Keswick theology on a routine bases, but according to one article:
“Beginning in the 1920s, the Keswick Convention’s view of sanctification began to shift from the view promoted by the leaders of the early convention. William Graham Scroggie (1877–1958) led that transformation to a view of sanctification closer to the Reformed view. Today its speakers include people like D. A. Carson and Sinclair Ferguson, whose views on the Christian life differ significantly from the Keswick Convention’s first generation.” http://ccclh.org/blog/?p=1234
….But apparently, not the second generation of Keswick theology. One of their (COG proponents) favorite targets is postmodernism or the Emergent Church who they share like philosophies with. I go into detail on this subject here: http://wp.me/pmd7S-Lk
Method 4: Quote other leaders who have written against COG-like doctrines.
JC Ryle wrote extensively on doctrines that distorted biblical sanctification, and many of them were very similar to New Calvinism and NCT. In fact, such doctrines that were running about in his day inspired his famous “Scriptural Holiness” which is considered to be one of the best works on Christian living ever written. The introduction outlines seven elements of Quietist type doctrines that fit Gospel Sanctification to a T. Therefore, COG proponents like Kevin Deyoung now quote Ryle extensively. A proponent of NCT has recently sent me emails that contain excerpts from Scriptural Holiness that seem to indicate Ryle supported a synthesis of justification and sanctification, and asked me to post them. Only problem is, I am very familiar with Ryles writings and find the suggestion preposterous. Knowing what I know about Ryle’s theological positions, I assume the quotes pertain to a contention against those who believe that sanctification is a much lesser concern than justification. This doesn’t mean Ryle believed they are exactly the same in essence as the proponent implied.
Mix those four methods with an attitude that is driven by a belief that God is using them to orchestrate a “second reformation” (I’m not joking), and the same kind of confidence the apostle Paul mentioned about the false teachers he contended with, and what you have is a serious Excedrin headache. With that said, one remembers what Jay Adams said about Quietist type doctrines: they will “ruin people’s lives.” He also said Gospel Sanctification is “dangerous and must be stopped.” No doubt—so the fight continues.
paul
Matthew 25:14-29: More is at Stake Than Semantics Concerning Sanctification
Jay Adams wrote the following helpful words in a recent post:
“There are two ways to serve the Lord, only one of which actually renders service that He approves. One way is to have an intellectually correct view of what God requires and then to make an attempt to fulfill the requirements. The other way is to gain an equally correct view of what God requires and then tell Him that you cannot fulfill the requirements. The latter view is the proper one.
But, of course, it is not enough to tell the Lord that you can’t do what He requires. That, admission must be followed immediately by your acknowledgment that He can, and is willing to, enable you to do so by His Spirit, which in turn must be followed by your request for such help.
God blesses the humble, who acknowledge their own insufficiency. But He never takes that as an excuse for failing to meet His requirements. He has provided all we need for life and godliness, so no excuse is valid. On the other hand, we will not be given that for which we do not humbly ask.
So, a proper balancing of biblical truth is necessary: we cannot/we can—on our own/with His help. So, believer, in serving God, we serve well when we serve Him in our insufficiency fully aided by His sufficiency. Even Jesus, the all-sufficient One ministered under the power of the Holy Spirit. True godly service is that which involves both the human and the divine.”
True, and very helpful words for understanding. I would only add that our “human” involvement does include effort, or as JC Ryle states it: “exertion.” And why not? Unlike worldly endeavors, our efforts are guaranteed to yield positive results when we depend on Him and follow His ways of doing things. It is storing up treasures in heaven rather than where thieves steal and moths corrupt. “’I’ can do all things through Him who strengthens me” (Phil 4:13). What a wonderful verse! It is a staple verse in my relationship with Susan. We don’t even waste time saying, “Well, I’ll try,” when one of us confronts the other about changes we need to make in our lives, knowing that the Phil 4:13 reminder will be immediately implemented. Also, when we don’t “feel” like we have the will to do God’s bidding, that’s false as well according to Phil 2:13. God will always grant the will. As Dr. Adams states above, no excuses.
In Matthew 25:14-29, Christ speaks of a servant who offered an excuse rather than service. Christ calls the servant “lazy,” which is the antithesis of work. The servant did not work in his spiritual life. God enables according to the gifts given; this is another truth that can be born-out here, but obviously, work on our part is still required. And we would do well to strongly consider the end result: “And throw that worthless servant outside, into the darkness, where there will be weeping and gnashing of teeth.”
Though Jay’s post deals with sanctification and this passage of Scripture deals with justification as can be ascertained by the last statement cited by Christ, the post offers helpful insights to hang our thoughts on. Jay speaks of trying to do things right without depending on Christ, and knowing what is right, and not doing it. Both will lead to God’s “[dis]approval” or loss of reward. But what of the belief that we can’t work in the sanctification process, with or without God’s enablement? Now, I’m not going to speculate on an articulation of the servants thinking, but nonetheless, we can conclude that it was derived from an inaccurate assessment of God’s law, ie., what the Lord expects, and the false assessment resulted in him not working for the lord, ie., spiritual laziness. Working off of Jay’s helpful prism, this is wrong information (or, in essence, a misinterpretation of the law) leading to wrong behavior and self-deception, not the use of right information implemented in the wrong way, ie., a self-dependent / non-humble attitude.
So, when presenting the gospel, is it a true presentation if the Lord’s expectations are not accurately presented? What if we are told that we are not saved by the law (true), that we can’t keep the law (true), and that the law has no role in our relationship to God because it has been abrogated by whatever “feels like love” (not true: Francis Chan,“Crazy Love”p. 110). What if the presentation says that the gospel is strictly a “proclamation” and not something to be “followed” (not true: Michael Horton, “Modern Reformation” Nov. / Dec. Vol.15 No.6 2006 pages 6-9) even though Christ said “follow me,” and what He was referring to was “teaching them to observe whatsoever I have commanded”?
Again, I am not going to make any judgments regarding what the exact thinking of the servant was, but there is another safe conclusion that can be drawn: the servant was playing it safe. In his mind, he was erring on the side of safety (“I was afraid and went out and hid your gold in the ground. See, here is what belongs to you”), but to his horrible detriment. In our day, has the law of God been so misrepresented that we think to avoid it is to error on the side of safety? I think so. The belief that Jesus obeys for us—is that playing it safe because we can supposedly give Him all of the glory? Is the belief that all of the imperatives in the Bible are “indicative” of what Christ has done and not anything required of us indicative of that belief? Absolutely.
Lack of dependance on God can lead to non-humbleness in two different ways: lack of dependance in works, but also lack of dependance on God in understanding—leading to spiritual laziness. The slothful servant made the fatal error of leaning on his own understanding:
“His master replied, ‘You wicked, lazy servant! So you knew that I harvest where I have not sown and gather where I have not scattered seed? 27 Well then, you should have put my money on deposit with the bankers, so that when I returned I would have received it back with interest.”
The servant misunderstood the Lord’s expectations, and didn’t even understand the best course of action based on the wrong information, that is another safe assumption. Is a gospel presentation void of repentance, and the standard of repentance, a valid gospel presentation? I doubt it. Telling people that any effort on our part to represent the gospel with our behavior is trying to “be the gospel” rather than presenting the gospel (Michael Horton, “Christless Christianity” pages 117-119) regardless of what 1Peter 2:12 and 3:1,2 clearly states—is that instruction that does not lean on biblical understanding and leads to spiritual laziness? Definitely.
Gospel sanctification must be contended against because it is clearly a false gospel; more is at stake than semantics concerning sanctification.
paul

leave a comment