Another New Calvinist Lie via Chad Bresson: We Aren’t Postmodern and the Emergent Church is Bad and We are Good
I guess it goes along with being antinomian; New Calvinists constantly lie about many things. In fact, I wonder if they ever tell the truth about anything. New Calvinism dominates the present evangelical landscape because their theological framework invented by a Seventh-Day Adventist (who is now an atheist) is a powerful concept that sells. Robert Brinsmead claimed that he discovered the lost gospel of the Reformation and Reformed folks saw what the supposed finding was doing to the SDA: reforming it. Brinsmead’s Awakening movement via his centrality of the objective gospel (COGOUS) doctrine was turning the SDA upside down. The results were therefore evident, and it had a Reformed label, so the masses have been jumping on the new reformation bandwagon ever since. Many of the elements that make this doctrine attractive to our present culture will be discussed in the second volume of The Truth About New Calvinism.
New Calvinists avoid historical dots that could connect them back to Brinsmead like the Bubonic Plague, and one way of doing that is pretending like you oppose certain dots. Therefore, The dots that they disparage the most are New Covenant Theology (NCT) and the Emergent Church (EU). New Calvinists such as DA Carson stay aloof from NCT, but support it behind the scenes. Brinsmead was a close friend with the father of NCT, Jon Zens, and Brinsmead contributed significantly to the formation of the doctrine. Therefore, pigs will fly before any NCT guys will be invited to one of the big New Calvinist dances, but Carson regularly speaks at NCT conferences.
Likewise, Sonship Theology which was founded on Brinsmead’s COGOUS intermarried with the EC family, so the EC, like Jon Zens, is only one step removed from Brinsmead and his theological think tank that launched present-day New Calvinism: the Australian Form. The Forum may have also influenced the EC which originated in Australia/UK in 1992 and arrived in the US around 1998. Even though New Calvinists such as John Piper associate with EC proponents like Mark Driscoll on a continual basis, and both groups function by the same doctrine (COGOUS, also known as Gospel Sanctification), New Calvinists continually fustigate the EC. The Piper/Driscoll relationship is condoned because Driscoll is supposedly a different kind of Emergent species (http://wp.me/pmd7S-16r).
One New Calvinist “church” that partakes in this deception at every opportunity is Clearcreek Chapel in Springboro, Ohio. A staff elder, Chad Bresson, wrote an article on his blog (a blog dedicated to NCT ) entitled, “The Word of God is an objective, propositional revelation because the resurrection is of such” (Vossed World blog: archives; July 19, 2006). Bresson begins the post with the following:
A supporter of the emergent church posted over at Steve Camp’s blog the following comments:
1. Revelation does not refer to the Bible, it is rather God’s activity in history.
2. Revelation is dynamic and personal, not static propositional.
3. Scripture is a meta-narrative, and by this nature is not a propositional document for us
to pin down all the rules to obey and doctrines to believe.
4. Passages are not always easily discerned for God’s desired message for the Church.
5. Texts may simply indicate direction, not neat and orderly systematic doctrine.
All of these points are either outright false or are only partly true. They represent what is of major concern to many who have observed the development of the emerging church.
These five tenets of EC interpretation, for all practical purposes, are the like hermeneutics of New Calvinism despite Bresson’s disingenuous harpings. Bresson, usually accustomed to linguistic drones of ten-thousand words or more, writes a paragraph or two for each proposition that disputes propositional truth, and I will rebut his deceptive rebuttal of his theological kissing-cousin’s comment. Bresson begins by addressing the first tenet:
God[‘s] activity in history through Christ *resulted in* the Bible. The Bible is God’s *written* revelation to man, and thus the sixty six books of the Bible given to us by the Holy Spirit constitute the plenary (inspired equally in all parts) Word of God (1 Corinthians 2:7-14; 2 Peter 1:20-21). The Word of God is an objective, propositional revelation (1 Thessalonians 2:13; 1 Corinthians 2:13), verbally inspired in every word (2 Timothy 3:16), absolutely inerrant in the original documents, infallible, and God breathed. They are fully self-authenticating, not relying on any external proof for their claims. Since all of Scripture is spoken by God, all of Scripture must be “unlying,” just as God himself is: there can be no untruthfulness in Scripture (2 Sam. 7:28; Titus 1:2; Hebrews 6:18). Because God is the Bible’s author, we are to accept its authority and submit ourselves to it in faith (2 Pet. 1:19,21, 2 Tim. 3:16, 1 John 5:9, 1 Thess. 2:13).
As I will demonstrate, New Calvinists end up in the same place as the EC on this issue. And remember, the staple doctrine of New Calvinism and the EU is one and the same: Gospel Sanctification. This is plainly irrefutable. The EU is most prevalent in American church culture through Acts 29 and World Harvest Missions which were both spawned by the father of Sonship Theology, Dr. John “Jack” Miller. Dr. Miller originally coined the New Calvinist slogans, “We must preach the gospel to ourselves every day,” and its accompaniment, “The same gospel that saves you also sanctifies you.” The former understudies of Dr. Miller and the gatekeepers of Sonship theology after Miller’s passing, David Powlison and Tim Keller, are major figures in the New Calvinist clan.
Regardless of how orthodox Bresson’s opening statement is, his fingers are crossed behind his back with the first ten words: “God[‘s] activity in history through Christ *resulted in* the Bible.” Though the more fringe elements of the EC may think specific revelation can be found outside of the Bible, note that Bresson also states that the Bible is primarily a historical document about Christ. Specifically, a meta-narrative about the gospel, and the gospel only for meditation purposes. All of the rest affirming the accuracy of the Bible is regarding its accuracy for that purpose only. The pastor/teacher of Clearcreek states the following on this point:
May we be transformed by seeing the glory of Christ all through the Bible. The transforming power of beholding Christ emerges from the pages of the whole Bible. We are transformed from glory to glory as we see Him there. Want to grow and change? Want to reflect Christ to others? Gaze on Him in the pages of your Bible (Russ Kennedy: The Fading Glory, 2Corinthians 2:14-3:18).
Furthermore, Bresson posted an excerpt from Robert Brinsmead on his blog to make the point that the Holy Spirit only illumines when the Scriptures are seen through the prism of the gospel and used for that purpose alone (Vossed World blog: archives; July 17, 2008).
Bresson continues to use orthodoxy to deceive:
God’s Word is sufficient for all things pertaining to life and godliness, because Christ, THE WORD, is sufficient (Eph. 1:3, 23; Deut. 8:3/Matthew 4:4/John 6:48-51; John 1:14,16). Because THE WORD is life himself (John 11:25, 14:6; Colossians 1:15-20), The Word is living and active in discerning and judging the actions and thoughts of men (Hebrews 4:12). Christ, as THE WORD, is Wisdom from God (1 Corinthians 1:30), which is *why* the word is sufficient for all of life (Psalm 119:105; Proverbs 2:6, 3:18; Colossians 3:16). Christ’s sufficiency for all of life is best summed up by the covenantal promise/fulfillment: Christ is our God and we are His people (Revelation 21:3,7). As THE WORD, Christ himself is the grace that is sufficient for us (2 Cor. 12:7-10; John 1:14, 16, 17).
After all of the unarguable truth and citation of Scriptures, Bresson once again has his fingers crossed behind his back with the last thirteen words: “As THE WORD, Christ himself is the grace that is sufficient for us.” Hence, Bresson parrots the same EC hermeneutic he claims to be refuting. Note tenet number two: “Revelation is dynamic and personal, not static propositional.” In fact, on the aforementioned post where he cites a long excerpt from a Brinsmead article, Bresson made the following comment:
John 1:1 tells us that Christ incarnated the very Word of God. Thus, the text… the Word… is both witness to and emanates from THE WORD. I should add that John 1:1 is also telling us that Christ *was* the very Word of God from the beginning. So… to draw a distinction between text and Person is a false dichotomy.
Exactly, and the EC crowd agrees, stating that the word is a person and not for the reason of determining propositional truth. I like to state it a different way for clarification; it’s about who Jesus is (or his “personhood”), and not about what He SAYS. Christ warned against such a mentality in Luke 11:26, 27. Clearcreek’s close relationship with Paul David Tripp should also be weighed in this discussion as well. Tripp, who has close ties to Clearcreek and speaks there often, stated the following on page 27 of How people Changed (2006):
Jesus comes to transform our entire being, not just our mind. He comes as a person, not as a cognitive concept that we insert into a new formula for life.
As noted in another post (http://wp.me/pmd7S-hc) here on PPT, Dr. Carol K. Tharp accuses Tripp of having a kinship to the emergent church because of his teachings in Broken Down House:
In these assertions, Tripp reveals his kinship with the emergent church. A belief held in common by emergent church leaders is their “eschatology of hope.” For example, Tony Jones says, “God’s promised future is good, and it awaits us, beckoning us forward … in a tractor beam of redemption and recreation … so we might as well cooperate.” Emergents Stanley Grenz and John R. Franke declare, “As God’s image bearers, we have a divinely given mandate to participate in God’s work of constructing a world in the present that reflects God’s own eschatological will for creation.”‘ Elsewhere, emergent church advocate Doug Pagitt claims, “When we employ creativity to make this world better, we participate with God in the re-creation of the world.”
In regard to tenet number three, Bresson embarks on the following diatribe:
All the words in Scripture are God’s words. To disbelieve or disobey any word of Scripture is to disbelieve or disobey God. The essence of the authority of Scripture is its ability to compel us to believe and to obey it and to make such belief and obedience equivalent to believing and obeying God himself. The word of God contained in the Holy Scriptures is the only rule of knowledge, faith, and obedience, concerning the worship of God, and is the only rule in which is contained the whole duty of man. The Scriptures have plainly recorded whatever is needful for us to know, believe, and practice. God’s word is the only rule of holiness and obedience for all saints, at all times, in all places to be observed (Col. 2:23; Matt 15:6,9; John 5:39, 2 Tim. 3:15,16,17; Isa. 8:20; Gal. 1:8,9; Acts 3:22,23).
In Bresson’s supposed rebuttal, he admits that the Scriptures are a meta-narrative, but argues that the narrative yields objective truth to be obeyed: see above and following:
While the scriptures inherently contain meta-narrative, the various narrative forms, using various Jewish literary genre, are themselves propositional in nature and scope…. And, because there is a common meta-narrative inherent to the whole of scripture (the redemptive story pointing forward to and fulfilled in Christ), it necessarily follows that there is a logical analogy to the whole of scripture which is to be exegeted and preached.
In other words, the concept is objective (the narrative is true and objective), but obviously yields subjective results because one has to interpret every verse of Scripture in a way that shows forth the gospel. But New Calvinists think that this approach is acceptable as long as the point made is a valid gospel outcome. The EC believes that both the narrative and the outcomes are subjective; New Calvinists claim that objective truth is possible while torturing every verse for a gospel outcome, which is highly doubtful. In other words, the results from both camps are the same: subjective.
In addition, the “obedience” Bresson refers to is New Calvinist “new obedience” (Christ obeys for us or obedience is the mere yielding to the evil realm or the gospel realm) which teaches against what Bresson seems to be saying. Where would I even begin to document New Calvinist teachers in regard to their devaluing of obedience as stated by tenet three? “Scripture is a meta-narrative, and by this nature is not a propositional document for us to pin down all the rules to obey and doctrines to believe.” Consider what the New Calvinists themselves write along these same lines:
DA Carson: “In this broken world, it is not easy to promote holiness without succumbing to mere moralism; it is not easy to fight worldliness without giving in to a life that is constrained by mere rules.”
John Piper: “So the key to living the Christian life – the key to bearing fruit for God – the key to a Christ-exalting life of love and sacrifice – is to die to the law and be joined not to a list of rules, but to a Person, to the risen Christ. The pathway to love is the path of a personal, Spirit-dependent, all-satisfying relationship with the risen Christ, not the resolve to keep the commandments.”
Tullian Tchividjian: “A taste of wild grace is the best catalyst for real work in our lives: not guilt, not fear, not another list of rules.”
Lastly, Bresson mentions another New Calvinist substitution for orthodox obedience that I haven’t fully put my mind around—this whole idea of Christians putting ourselves in, or participating in the gospel narrative: “These historical contexts presume an original audience with whom we participate in the same redemptive story.” Again, postmodern emergents (EC) take the same approach with a slightly different application. Note what John MacArthur writes in The Truth War: Quoting Brian McLaren, another proponent of the Emerging Church:
Getting it right’ is beside the point: the point is ‘being and doing good’ as followers of Jesus in our unique time and place, fitting in with the ongoing story of God’s saving love for planet Earth.’ All of that is an exemplary statement of the typical postmodern perspective. But the thing to notice here is that in McLaren’s system, orthodoxy is really all about practice, not about true beliefs (page 36).
So, on the one hand (New Calvinism), we supposedly put ourselves in the gospel narrative in a passive endeavor to manifest a redeemed realm. On the other hand (EU), we put ourselves in the subjective narrative as a form of obedience. What’s the difference? The bottom line: New Calvinists use an objective means of interpretation that leads to subjective, if not mystical results, though they lamely argue that the results are objective because only objective results can come from seeing the gospel in every verse of the Bible. The emergents are at least honest about the means and the results being subjective.
And honesty in and of itself is a good thing; those who follow you at least know what they are following. But the New Calvinist cartel will continue in pretending to be orthodox while confusing the issue by contending against other camps that really believe the same things.
paul
New Calvinists Believe That Gospel Sanctification is the Only True Gospel: Want Proof?
The following is an email/comment sent to me by a New Calvinist that is of the New Covenant Theology species. His opinion about those who do not hold to sanctification by justification is evident. Also notice the either/or communication prism that they use to manipulate. It’s either all justification for purposes of sanctification, or all pride and disdain for Christ and His works.
Jesus Christ said the last days would be marked by antinomianism and that antinomianism would cause the hearts of many to be cold (Matthew 24:12; “because anomia will be increased”). And I can tell you, New Calvinists are among the most coldhearted people I have ever known, and I didn’t exactly grow up with the choir boys of society. Without further ado, here is the letter from one who is a part of the grace and mercy crowd:
Paul, you should just come out of the closet and write an article atriculating why you hate the Gospel and Jesus Christ so much. It is plain to all, based on your non-stop vitriol, that the Gospel of Jesus Christ is of no continuing value or worth to you in your “christian” life. In your mind, Christ and his Gospel only had one limited purpose – to bring legal justification. After that, no more purpose, no more daily power, no more continuing preciousness. The Gospel is behind you. The cross is behind you. The Son’s triumph is behind you. No need to return there to daily die with Him. You’ve ‘prayed the sinner’s prayer.’ Time to move on. You’re good now. You’re beyond the Gospel. And you show it.
Obedience is now all about you and your own determination to attain a sanctification that comes through your own legal efforts – sans the Gospel and Christ’s daily empowerment of grace. Repent Paul. You are in the gall of bitterness. To live for Christ is to live the crucified life, to daily die with Him – this is the Gospel centered life. And you are tragically missing it my friend. In fact, you are violently and proudly opposing it.
This note was sent in regard to the Dr. Devin Berry post. Being offended by that post is very telling—the idea that elder preaching is efficacious to spiritual growth and that our personal study only supplements it.
paul
Creepy Sermon by Dr. Devon Berry Indicative of New Calvinist Cultism
This is a repost on the New Calvinist concept of how to listen to a sermon. I used an example of a sermon preached by Dr. Devon Berry, an elder at Clearcreek Chapel in Springboro, Ohio. Berry is also an assistance professor of Psychiatry at the University of Cincinnati. This is creepy stuff, but nonetheless indicative of the kind of cultism being spawned across this country by New Calvinism.
How to listen to a sermon?
Not only is the GS / Sonship doctrine completely off the tracks theologically, it is inevitable that such doctrine will lead to many other things that followers “are not yet ready for.” However, as this hideous doctrine grows, for the most part, unchecked—proponents are now presenting teachings that would have been rejected out of hand a couple of years ago. In other words, probably surprised themselves by the lack of contention against their ridiculous doctrine—they are becoming more bold. For example, more and more, the GS concept of learning how to listen to a sermonis becoming more prevalent. Yesterday, a reader sent me two links.
First of all, the thesis itself is just plain creepy and should raise red flags all over the place. I became aware of it three years ago when I obtained a manuscript from a parishioner at Clearcreek Chapel in Springboro, Ohio, a bastion of GS / Sonship teachings and a NANC training center. As I carried the manuscript from place to place while I was slowly absorbing it, whether in the waiting room of my auto mechanic, or waiting for food at the local diner—the title caught the attention of many, and the following was usually the result: “Huh?” “That’s just really strange,” etc. In fact, one proponent wrote in one of the links sent to me, “I was first alerted to this issue by Christopher Ash’s leaflet entitled ‘Listen Up’. In it he claims that there’s been nothing written on the issue in the last 200 years.” Yep, I’m not really surprised by that. Nor was any reference given as to who supposedly wrote about it even then—go figure.
So what’s behind this creepy concept? I will use the manuscript from Clearcreek Chapel (hereafter: CCC) because it was one of the first independent sovereign grace churches in this country to adopt the Sonship doctrine. Not only that, CCC is a well respected and noted church in the movement. Paul David Tripp (speaks there often), David Powlison, and John Piper have close association with CCC, and the Pastor prides himself as a follower of John Piper—dressing like him and speaking like him as well. As far back as 1994 or 96, when the movement was barley fifteen years old, one or two respected Sonshippers (of course, nobody at CCC was aware of the doctrine) in the CCC congregation were instrumental in having the likes of Jerry Brides and DA Carson invited to speak there. I sat in the congregation myself and heard Jerry Bridges say: “We must preach the gospel to ourselves everyday.” The comment gave me pause, but I brushed it aside and continued to struggle to stay awake as I thought the guy would die standing there behind the pulpit at any moment. When the founding pastor moved to California, Russ Kennedy became pastor under false pretence—knowing grade-A-well that the vast majority of CCC parishioners would reject such a doctrine. In fact, Kennedy allowed me to be instrumental in his appointment while knowing that such a doctrine would cause me to jump in the river.
I will be writing a post in this series about CCC because it is a projected model of what churches will look like in the future who implement this doctrine. And it is also why I am using their model for this whole learning how to listen to a sermon concept which is eerily similar to Jack Hyle’s famous quote: “Now I want you to close your Bibles and listen to me.” Most of what I have written on this blog concerns the doctrine itself, but the subtle creepiness / cult-like elements of this movement is another story altogether. But without further ado, let us examine the GS / Sonship take on how to listen to a sermon. Actually, I have written on the crux of this concept before. What really drives this issue? Answer: elder authority. GS / Sonship has a very overemphasized view of elder authority and that is really at the heart of this concept. Devon Berry, the “elder” at CCC who delivered this message, is also one of the primary instructors for the NANC training center at CCC. The following is my critique of his message. I apologize for how difficult it is to unravel this clever twisting of God’s word. However, if you try to follow my argument thoughtfully, I think by the end it will come together for you. The title of his message was, How to Listen to a Sermon:
In the sermon, the elder strays away from the main point to strongly emphasis the idea that spiritual growth comes primarily from preaching and teaching, and is an absolute, paramount necessity accordingly:
“You think, perhaps, that [you] can fill up the other half of the plate with personal study, devotions, or quiet times, or a radio program. Beloved, you cannot. Scripture is relatively quiet on such practices. But on preaching, the case is clear and strong. Neglect preaching and neglect your soul. I know that some are kept from services for legitimate reasons which are out of their control, but I doubt that is the case for most. I beseech you, change your ways for the good of this people and for the good of your own selves. Give the Word its rightful place. As I have often said, there is no better place you could be than here, under the preaching of the Word.”
Actually, I believe “devotions,” “quiet times,” and “radio programs” are added in to mask the disturbing part of this statement: “personal study.” Nowhere , but nowhere, does the Scriptures ever say that personal study is expendable when compared to preaching or teaching. In fact, IF I wanted to make the case that preaching and teaching could be done without, I would cite the following:
1 John 2:27
”As for you, the anointing you received from him remains in you, and you do not need anyone to teach you. But as his anointing teaches you about all things and as that anointing is real, not counterfeit—just as it has taught you, remain in him.”
This verse clearly teaches that when it gets right down to it, the indwelling Holy Spirit is our teacher, and that human teachers are not an absolute necessity as this elder is clearly saying. At the very least, he is in grave error concerning the level of importance between the two.
But even more disturbing is the logical conclusion that must be drawn from this assertion. If personal study is expendable (please note; in his list of examples, he names devotions, quiet times, and radio programs in the same list. One can only assume that if they are in the same list to make his point, they share the same level of importance. Surely then, no one would deny that Christians could do without radio programs or devotionals), then how could it (personal study) be sufficiently empowered to discern the truthfulness of the sermon? The conclusion must necessarily be that personal interpretation is always at the mercy of preaching. Do you think my statement is a subjective conclusion in regard to what he is saying? Think again. He actually uses Acts 17:10,11 (a text that clearly states the importance of personal study to confirm truthfulness) to imply that preaching is a critical link in the learning process, with personal study being secondary:
“In addition to coming with anticipation, we must come to a sermon prepared. Coming to the hearing of the Word prepared is both a matter of our hearts and our behaviors. I think the example of the Bereans in Acts 17 is helpful. Verse 11 says, ‘Now these Jews were more noble than those in Thessalonica; they received the word with all eagerness, examining the Scriptures daily to see if these things were so.’ We can note from earlier in the chapter what exactly it was the Bereans were responding to – verses 2-3 tell us that Paul’s pattern was to reason with his hearers from the Scriptures, explaining and proving that Jesus was the Christ. What made the Jews in Berea more noble than the Jews in Thessalonica? Well for one, they did not run Paul out of town, and secondly, they took Paul’s preaching seriously enough to go to the Word to test it [he is not talking about a test in regard to the truth, but rather, a nebulous concept of testing the Christocentric interpretation in everyday life. He covers this idea in another part of the same sermon. Note that “it” in his statement refers to God’s word, not Paul’s preaching]. The text here implies that there was an interactive nature between three entities: The preacher, the hearers, and the Word. Note this cycle: Paul, from the Word, delivers words. The Bereans, from Paul’s words, go to the Word. The Word cycles from God, through the preacher, to the people, back to the Word, and this, verse 12 tells us, produced belief in the God of the Word. An important thing to note is that this happened daily – suggesting a regular interaction between preaching, personal study, and the Word. The Bereans eagerly prepared by paralleling their own Bible reading and study with Paul’s preaching. So a good preparation for the public preaching of the Word is the private consumption of the Word. It will be the seasoning that brings out the flavor – salt on your French fries, if you will.”
Where to begin in the unraveling of this hideous twisting of God’s word! First of all, I had to actually draw a diagram to unravel what he is saying in regard to this part of the quote:
“Note this cycle: Paul, from the Word, delivers words. The Bereans, from Paul’s words, go to the Word. The Word cycles from God, through the preacher, to the people, back to the Word, and this, verse 12 tells us, produced belief in the God of the Word.”
Read the quote carefully. Think about it. God’s word goes through the “preacher” first, before getting to the “people,” making the preacher’s words synonymous with God’s words. Also note that he cites 17:1,2:
“We can note from earlier in the chapter what exactly it was the Bereans were responding to – verses 2-3 tell us that Paul’s pattern was to reason with his hearers from the Scriptures, explaining and proving that Jesus was the Christ.”
Let me cut to the chase here: what he is saying is that all Christocentric and gospel-centered preaching is infallible. Hence, any preacher teaching from a Christocentric perspective is also infallible. He also emphasizes this in his conclusion (emphasis mine):
“On to our last point, then. It is simple. The lens set forth by Christ himself on the road to Emmaus, in Luke 24, is the lens through which we should hear every sermon. Here it is from the text: …everything written about me in the Law of Moses and the Prophets and the Psalms must be fulfilled… You should always listen to a sermon looking for Christ and the redemptive plan that God has set out in history to accomplish through his Son. We must be Christ-centered listeners.”
In other words, when the Scriptures are being taught from the Christ / gospel perspective, error is impossible, and likewise, neither can the preacher teaching from that perspective be in error as well. If the mere intention is to present Christ from the text, the Holy Spirit then becomes involved, making error impossible. Another elder at the same church (Chad Bresson) projected this same idea in an article entitled “The Word of God is a Person.” He quotes Robert Brinsmead to make his point:
“That which makes the Bible the Bible is the gospel. That which makes the Bible the Word of God is its witness to Christ. When the Spirit bears witness to our hearts of the truth of the Bible, this is an internal witness concerning the truth of the gospel. We need to be apprehended by the Spirit, who lives in the gospel, and then judge all things by that Spirit even the letter of Scripture.”
Said another way, the Holy Spirit “lives in the gospel,” so when your doin’ gospel, your doin’ truth, end of discussion.
Going back now to the elder’s use of Acts 17 and the original sermon of interests here, he completely ignores any sort of basic grammatical rules at all to draw his conclusions. He gives the following reasons for the nobility of the Bereans:
“What made the Jews in Berea more noble than the Jews in Thessalonica? Well for one, they did not run Paul out of town, and secondly, they took Paul’s preaching seriously enough to go to the Word to test it.”
But the excerpt he speaks of is a compound sentence:
“Now these Jews were more noble than those in Thessalonica; they received the word with all eagerness, examining the Scriptures daily to see if these things were so.”
In a compound sentence the ideas must be related, this is a hard-fast rule. Therefore, the specific reason for their nobility is obviously in the second independent clause, which does not include anything mentioned by the elder. Furthermore, in the second clause, the proving of what Paul taught is obviously the (purpose) object of both verb phrases, both directly and indirectly. Clearly, the reason for their nobility was the fact that they proved what Paul was teaching to be true through personal study. Not only that, the elder also said the following:
“An important thing to note is that this happened daily – suggesting a regular interaction between preaching, personal study, and the Word.”
But this is clearly an improper correlation. “Daily” in this sentence refers to “examining the Scriptures” and not Paul’s preaching (which is not even in the compound sentence which begins with “now“—introducing a separate idea). The elder is suggesting an inseparable correlation (“cycle”) between preaching and personal study that cannot be separated from the word for proper understanding. Instead of personal study proving the truthfulness of preaching or teaching, he is making preaching an absolute necessity to understanding truth, with personal study supplying a mere “seasoning” to the preaching, instead of testing its truthfulness. Besides this, he also assumes that the Bereans knew what Paul was going to teach before he came:
“The Bereans eagerly prepared by paralleling their own Bible reading and study with Paul’s preaching.”
Not only is this an assumption, given the technology of the time, it is also highly unlikely. What tense in the text even remotely suggests that the Bereans “examined” the Scriptures before Paul preached? Clearly, the intent of this elder is to discourage a proving of truthfulness in regard to Chrisocentric preaching after the fact, but rather a prior, personal study that merely “flavors” the preaching instead of proving its truthfulness. At any rate, it is a complete bastardization of the biblical text.
I might also mention that another elder in this same church, and previously mentioned, preached a sermon entitled “Adam’s Insurrection, Man Jettisons God from the Educational Process,” in which he argues that the essence of Adam’s fall was a rejection of Christocentric teaching that was outside of himself (Adam). The theme of that sermon seems to be similar to the sermon that is the subject of this post; namely, and at the very least, it strongly discouraged a mentality that elevates personal discernment to the same level of teaching outside of ourselves.
So, it now begs the question that is the subject of this post; in regard to elders teaching from the Christocentric perspective, does Christocentric theology teach that they are infallible? I suspect that this belief is more than likely to be prominent among churches that hold to Sonship / GS theology.
paul
The Hostile Takeover of the SBC by “Aggressive Calvinism” Began in 1982
Addendum to Second Edition: The Truth About New Calvinism
Very well, if folks want to refer to the New Calvinists taking over the SBC as “aggressive Calvinism,” that will work; New Calvinists are very aggressive. The events going on in the SBC right now are a mirror image of Coral Ridge, Clearcreek Chapel, NANC, and many, many other examples. Some months prior, a Presbyterian pastor/acquaintance of mine warned a church that called him for references regarding a new pastor for their church; in essence, he told them, “there is a dangerous movement afoot and the proponents are very stealth in regard to what they really believe—be careful.” They didn’t listen. The tragic results are all too common. The present debate over the SBC name change is part of it, and Southern Baptists better win that symbolic battle in order to hold ground. There is hope; the Daviess-McLean Baptist Association recently took a stand against “aggressive Calvinism.” If the SBC survives, it will only be because others follow their example.
More hope: there are lots of folks in the SBC who do not like hyper-Calvinists who also concern real Calvinists. New Calvinism is hyper-Calvinism in both justification (salvation) and sanctification (plenary hyper-Calvinism). So if many Southern Baptists do not like hyper-Calvinism, they should dislike the double hyper-Calvinists even more who are in the process of taking over the convention, and seeking to wipe out the memory of the SBC they secretly despise. Yes, there is hope, but SBC protestants need to better identify the enemy. We need to get rid of the “aggressive [New] Calvinists” first, and then have discussion about the hypers and the standards later. Aggressive Calvinists threaten the very existence of the SBC. We have our problems, and we may even be on life support, but Dr. Kevorkian presiding over our condition is not the answer—neither do I think he should be able to plunder SBC resources before he pulls the plug.
The Difference Between the Old and the New
This is not difficult. One only needs to examine their mantras to know the difference between Old and New Calvinism. “The same gospel that saved you also sanctifies you.” “We must preach the gospel to ourselves every day.” “The gospel isn’t the entry point of Christianity, it is the A-Z of Christianity” [even though Christ referred to the gospel as an entry point to the kingdom, and the apostle Paul referred to the gospel as a “foundation”: 1Corinthians 3:10-15, Romans 15:20]. If we are sanctified by salvation, what does that say about what Aggressive [New] Calvinists believe about sanctification? All Christians, whether Calvinistic or otherwise, believe that salvation is by faith alone and not works. Theologians call this “monergistic.” However, we also believe that sanctification is “synergistic,” meaning that the new birth enables us to co-labor with God in the sanctification process as friends devoted to Him in the truest sense. In other words, our marvelous God has made a way to be reconciled to Him while also enabling us to participate in His work in a truly legitimate way despite our weakness. The Bible specifically refers to us as God’s co-laborers in 1Corinthians 3:9, 1Thessalonians 3:2, and 2 Corinthians 6:1.
But obviously, if we are sanctified by monergism, sanctification must also be monergistic (a work by God alone). And as indicated elsewhere in this book, this is critical because the law (Scripture) is a primary conduit used to participate in God’s work. If we cannot participate in sanctification, neither can we uphold God’s law in sanctification any more than we could in justification. This is the crux of the matter. The real issue is the church’s primary nemesis used by the kingdom of darkness throughout the ages: against every word that proceeds from the mouth of God. This is what theologians call “antinomianism,” and as discussed in chapter one, the Bible predicts that it will be the spirit of the last days. Christ and the apostles framed the last days in context of “anomia” (primarily, 2Thessalonians, chapter 2; Matthew 7:23, 13:41, 24:11,12; 2Corinthians 6:14; Titus 2:14). It’s the same type word, used in all of these cited verses regarding the spirit, fellowship, love, antichrist, and redemption of the last days, as our English word “atypical,” or “against/anti what is normal.” Old Calvinists do not believe in monergistic sanctification which necessarily makes us antinomians. And orthodox evangelicalism has never believed in sanctification by faith alone. The modern-day epitome of Old Calvinism, Dr. Peter Masters, stated the following:
The new Calvinism is not a resurgence but an entirely novel formula which strips the doctrine of its historic practice, and unites it with the world (The Merger of Calvinism with Worldliness from Sword & Trowel 2009, No. 1 by Dr Peter Masters).
And this by Calvinistic Baptist Donn Arms, M.Div.:
Justification is monergistic, sanctification is synergistic. Walking is what I do, not something Christ does for me (Institute for Nouthetic Studies blog: Archives; Gospel Sanctification, May 13, 2011 Gospel Sanctification comments section).
Despite their adamant denials concerning the above, the simplicity of the Aggressive Calvinist mantras will always betray them in regard to their lies. And as discussed elsewhere in this book, all of their massive doctrinal pontification is discussion on how to make an overly passive sanctification work with the blessed truth of our Lord and Savior. Our brother Jude called Him our “absolute ruler” (despotace) and “supreme commander” (kooreeos).
Thirdly, Old Calvinists, unlike the Aggressive Calvinists, do not believe in the fusion of justification and sanctification. Listen to what Old Calvinist Jay Adams (no pun intended) said about “Gospel Sanctification” (the name given to New Calvinism [Aggressive Calvinism] before it was realized they are the same thing):
The crux of the issue has to do with the unbiblical fusion of sanctification with justification. The latter is set forth not as “keeping” God’s commandments, but as bringing about change by concentrating on the cross. As one immerses himself in the cross of Christ, sanctifying growth occurs. The biblical truth is that we are to pursue fruit, which becomes a reality and the Spirit helps us grow in grace (Institute for Nouthetic Studies blog: Archives; Gospel Sanctification, May 9, 2011 by Jay Adams).
The fact that Aggressive Calvinism fuses justification and sanctification together can be seen clearly in their mantra-like anthems such as, “The same gospel that saves you also sanctifies you.” This completely distorts the orthodox view of justification which is a onetime declaration by God that His righteousness has been credited to our account in full. According to their own pithy truisms, justification continues and completes itself. That’s a huge problem. If justification is progressive (what they deceptively call “progressive sanctification”), we cannot be involved, except in whatever our involvement was concerning justification. Hence, “….because the believer’s role is reduced to a point that is not according to Scripture, he/she is deprived of the abundant life in a way God wants us to experience it for His glory and the arousing of curiosity from those who don’t have the hope of the gospel.” And, “….while reductionist theologies seek to reduce the believer’s role to the least common denominator, supposedly to make much of God and little of man, the elements that attempt to make it seem plausible are often complex and mutating. Therefore, instead of majoring on the application of what is learned from Scripture, believers are constantly clamoring about for some new angle that will give them a ‘deeper understanding’ of the gospel that saved them.”(p. 77, The Truth About New Calvinism).
Unless this doctrine is exposed and halted, it will leave the SBC in ruins.
New Covenant Theology Cannot be Separated from New Calvinism
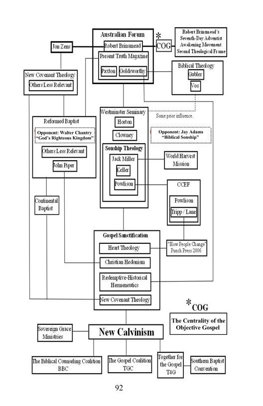
It is important to note that New Calvinism entered into the SBC through Reformed Baptist circles. New Calvinism was conceived by the Australian Forum’s Centrality of the Objective Gospel (COG). The detailed history can be observed in the “History” section of The Truth About New Calvinism. Jon Zens, the father of New Covenant Theology (NCT), worked with the Forum to develop a systematic theology that would make COG plausible. Present Truth magazine was the Forum’s theological journal. Citing from volume 16, article 13, it is obvious that the Forum’s doctrine is exactly the same as present-day New Calvinism:
Unless sanctification is rooted in justification and constantly returns to justification, it cannot escape the poisonous miasma of subjectivism, moralism or Pharisaism…. Since the life of holiness is fueled and fired by justification by faith, sanctification must constantly return to justification. Otherwise, the Christian cannot possibly escape arriving at a new self-righteousness. We cannot reach a point in sanctification where our fellowship with God does not rest completely on forgiveness of sins…. Christian existence is gospel existence. Sanctification is justification in action (emphasis mine).
As noted in The Truth About New Calvinism, Robert Brinsmead, the principle figure of the Forum, was intimately involved with Zens and the development of New Covenant Theology before Zens coined the phrase in 1981 (chapter 5). Zens himself said that Robert Brinsmead wrote articles in the Baptist Reformed Review (BRR) that accomplished the following: “The dynamic N.T. approach to law and gospel was stated forcefully by RDB [Robert D. Brinsmead]….” (Id. pages 56,57). The BRR was the primary lightening rod in the law/gospel debate raging in Reformed Baptist circles at that time, and Robert Brinsmead was a contributing author at the behest of Jon Zens. Zens took the doctrine into Reformed Baptist circles, while the Forum was primarily responsible for spreading the doctrine in Presbyterian territory, especially Westminster Seminary. Also, according to Zens, Present Truth magazine was “….the largest English-speaking theological journal in the world at that time” (Id. p. 53).
Though COG/NCT took on different nuances, COG and NCT share the same basic tenets that make the primary doctrine unique. They share the same unique hermeneutic, the same emphasis on progressive justification, the centrality of the gospel, a historic Christocentricity to the understanding and meaning of all reality, the personification of the law, the indicative/imperative prism, so-called “experiential Calvinism,” a majority view of Supersessionism, and especially unorthodox dichotomies of law and gospel (to name a few). The differences come in regard to how law and gospel relate to each other in order to make the doctrine fit together with “truth” in the best possible way. But they all believe that the same gospel that saves us also sanctifies us. Both infuse justification and sanctification.
The recognition that NCT is integral to New Calvinism is grudging and aloof among proponents. For example, DA Carson vigorously supports NCT by his actions, but when cornered verbally, espouses things that sound like, “I was for it before I was against it.” And, “It depends on what the meaning of the word ‘is’ is.” A good example of this is an article by Jim Gunn entitled, A Critique of New Covenant Theology (online source: http://goo.gl/Pm9E9). The article is an apt specimen of how Carson and Tom Nettles vigorously support NCT, but refuse to acknowledge its validity in plain language. Other New Calvinist leaders openly acknowledge that the two are inseparable. One example is the elders of Clearcreek Chapel in Springboro, OH. They are a highly respected New Calvinist church regularly hosting notable teachers such as Paul David Tripp, Stuart Scott, Dr. Robert D. Jones, and Dr. Lou Priolo. While embracing gospel centrality, they consider it all to be under the auspices of NCT. This can be seen best in a series preached there by Dr. Dale Evans entitled, A Gospel-Centered Hermeneutic: Foundations for a New Covenant Theology. In his introduction, Evans stated:
Over the last several weeks, the pulpit ministry at Clearcreek Chapel has focused on presenting texts and issues related to the concept know[n] as New Covenant Theology. This morning we will look at a text and suggest that this idea under this label is exactly how the apostle Paul read and interpreted Scripture.
As a ministry that vigorously supports all the major tenets of New Calvinism such as Heart Theology, Redemptive Historical Hermeneutics, and Christian Hedonism, one of their pastors on staff, former radio personality Chad Bresson, is sometimes referred to as “the golden boy of central Ohio NCT.” He is also a member of the Earth Stove Society formed to promote NCT. On the other hand, he has a blog dedicated to the “Biblical Theology” of Geerhardus Vos, the father of Chrsitocentric Hermeneutics. He often posts articles by two former key figures of the Australian Forum on that same blog: Robert Brinsmead and Graeme Goldsworthy.
The Plot to Take over the SBC With COG
The plot to take over the SBC with the Forum doctrine was hatched in a hotel room in Euless, Texas on November 13, 1982:
Then, on November 13, 1982, [Ernest] Reisinger, Nettles and Malone met at a Holiday Inn in Euless, Texas, for prayer to seek God’s direction with respect to a Southern Baptist conference ministry. Nettles brought to the meeting several young men who had embraced the doctrines of grace. Among them were Bill and Tom Ascol, Ben Mitchell and evangelist R.F. Gates. Reisinger later called this one of the most meaningful prayer meetings in which he had ever participated. The attendees spent the first half of the day in prayer, reading Psalms and hymns. During the second half of the day, they discussed ideas. They finally settled on the idea of a conference with the doctrines of grace as its foundation. Thus began the Southern Baptist Founders Conference (Founders Ministries blog: The Beginnings of Reformation in The Southern Baptist Convention: The Rise of the Founders Movement).
Reisinger was a former Presbyterian turned Reformed Baptist, then Southern Baptist. He also knew Cornelius Van Til personally. Van Til, a Reformed Presbyterian with an inclination towards mysticism like his close friend Geerhardus Vos, attended Reisinger’s ordination in 1971. As far as the movement begun by Reisinger and others to restore the “doctrines of grace” to the SBC, another Presbyterian by the name of John H. Armstrong was apparently present at its conception and describes the movement as the beginnings of the “neo-Calvinism” movement in a review of Time magazine’s 2009 assessment of the New Calvinism movement:
I have watched this movement for neo-Calvinism from its infancy. I personally attended the first meeting (and several more the years following) of the group that started this effort back in the 1980s. I personally knew the founder who dreamed up the idea of recovering Calvinism in the SBC [Ernie Reisinger] and then spread the “doctrines of grace” very widely. He is now with the Lord [ie., five years prior in 2004]….I was also involved in the various “gospel” recovery groups which were begun, now creating large gatherings of folk who believe they are the people who are preaching and recovering the “biblical gospel” (John H. Armstrong blog: The New Calvinism, Archives; March 31, 2009).
The early eighties is when the combination of the Forum, their theological journal, and the push among Reformed Baptist by Jon Zens (with the help of Robert Brinsmead) began to rapidly expand. And the torch carried forth was the idea that the Forum had recovered the lost doctrines of grace. Armstrong makes that clear:
The sixteenth-century rediscovery of Paul’s objective message of justification by faith [and sanctification also because justification is supposedly progressive] came upon the religious scene of that time with a force and passion that totally altered the course of human history. It ignited the greatest reformation and revival known since Pentecost.
Now, if the Fathers of the early church, so nearly removed in time from Paul, lost touch with the Pauline message, how much more is this true in succeeding generations? The powerful truth of righteousness by faith needs to be restated plainly, and understood clearly, by every new generation.
In our time we are awash in a “Sea of Subjectivism,” as one magazine put it over twenty years ago. Let me explain. In 1972 a publication known as Present Truth published the results of a survey with a five-point questionnaire which dealt with the most basic issues between the medieval church and the Reformation. Polling showed 95 per cent of the “Jesus People” were decidedly medieval and anti-Reformation in their doctrinal thinking about the gospel. Among church-going Protestants they found ratings nearly as high.
Reading Scott Hahn’s testimony in his book, Rome Sweet Home (Ignatius Press, 1993), I discovered the same misunderstanding. Here can be found a complete and total failure to perceive the truths of grace, faith and the righteousness of God. No wonder Hahn left his Presbyterian Church of America ordination behind to become a Roman Catholic. He did not understand the gospel in the first place, as his own words demonstrate.
I do not believe that the importance of the doctrine of justification by faith can be overstated. We are once again in desperate need of recovery. Darkness has descended upon the evangelical world in North America and beyond, much as it had upon the established sixteenth-century church (The Highway blog: Article of the Month, Sola Fide: Does It Really Matter?; Dr. John H. Armstrong).
According to Armstrong: “We are once again in desperate need of recovery. Darkness has descended upon the evangelical world in North America and beyond, much as it had upon the established sixteenth-century church.” Apparently, light came “twenty years” prior to his writing of that post via the Forum’s Present Truth magazine. That was the mindset of the “Reformation” movement in the early eighties that is now New Calvinism. The details of this are expanded in chapter four of The Truth About New Calvinism.
A Proven Method
Reisinger was no stranger to how the formation of conferences could affect the taking over of Christian groups. He witnessed firsthand how this was done by Jon Zens in 1979:
At the fall Banner of Truth Conference in 1979, Ron McKinney spoke with lain Murray, Ernie Reisinger and others about the possibility of having a conference where some aspects of Reformed theology could be discussed and evaluated by men of differing viewpoints (Jon Zens: Law And Ministry In The Church: An Informal Essay On Some Historical Developments (1972-1984).
That conference ended up being the first “1980 Council on Baptist Theology” held in Plano, TX. It was the coming out party for New Covenant Theology, and eventually resulted in the formation of a denomination that split a large group of Reformed Baptists. Two years later, Reisinger would be leading the way for the same kind of “revival.” From the beginning, NCT/COG came forth from the womb with visions of grandeur, splitting churches, deceiving, and wreaking havoc on God’s people. It will continue to do so until it is stopped.
But wasn’t Ernest Reisinger an opponent of NCT and a good friend of Walter Chantry who also opposed NCT? Apparently, Chantry was opposed to certain aspects of Zens’ teachings before it was NCT, especially the antinomian parts. As far as the who’s who of the evangelical world mugging together while differing on theology—what’s new? NCT theology cannot be separated from New Calvinism over one of many disagreements among them concerning how law and gospel relate to each other. Still, they all believe in the fusion of justification and sanctification. Ernest Reisinger stated the following in “Lordship and Regeneration”:
The Lordship teaching puts the order of salvation as follows: 1) Regeneration, 2) Faith (which includes repentance), 3) Justification, 4) Sanctification (distinct from but always joined to justification), and 5) Glorification.
The “always joined” justification and sanctification is the fusion thereof, and the “distinct[ion]” he is talking about is the supposed idea that sanctification is the progressive form of justification. Orthodox evangelicals believe no such thing. Also, his view of the distinctions between law and gospel are endorsed by proponents of Sonship Theology, which will certainly save one research on that wise concerning Reisinger (Gospel Discipling—The Crying Need of the Hour: Stephen E. Smallman; Executive Director, World Harvest Mission, November 1997).
Does Chantry believe in the synthesis of justification and sanctification? It’s not relevant—the primary point concerning Chantry is that he recognized antinomian elements of NCT early in the movement, and also, his role refutes the story among New Calvinists that this doctrine has always been widely accepted among other Reformed leaders. It might be noted that he didn’t launch an attempted takeover of the SBC which makes him less relevant than Reisinger, who also promoted the Founders movement among Southern Baptists by claiming that James Boyce believed in their form of “Calvinism.” Did James Boice believe in the fusion of justification and sanctification? That’s doubtful.
Did the COG Come After the Reisinger, or Before the Ascol?
One of the participants in the “prayer meeting”/takeover plot at the Holiday Inn at Euless was Tom Ascol, heir apparent to Reisinger’s pastorate and Founders Ministries. Ascol is a consummate New Calvinist. On Grace Baptist Church’s website, under “core distinctives,” the following statement appears:
The gospel is not an add-on to our services or merely an entry point to Christianity. The gospel is the message we preach and the means by which we persevere in the faith. We focus on applying the gospel to every area of living, including marriage, family, work, personal sanctification, evangelism, and Christian community.
In 2010, Ascol authored a resolution to the SBC’s annual convention entitled, “SBC Resolution on the Centrality of the Gospel.” In part, it reads:
….and be it further
RESOLVED, That we encourage churches in preaching, teaching, and discipleship to proclaim the gospel to unbelievers, showing them how to find peace with God, and to proclaim the gospel to believers, that through the renewing of our minds we might continually be transformed by the gospel.
Did Ascol embrace New Calvinism after the passing of an orthodox Ernest Reisinger? That’s very doubtful. Ascol said the following on Reisinger’s homepage:
Ernie Reisinger has been a mentor, friend and great encourager to me in the ministry. I thank the Lord for his influence in my life. Tom Ascol Pastor of Grace Baptist Church, Cape Coral, Florida, Executive Director of Founders’ Ministries and Editor of Founders Journal. (The Reformed Reader blog homepage).
Ascol represents what Reisinger believed from the beginning. Ascol learned it from Reisinger. Armstrong places Reisinger at the beginning of the movement, and as an eyewitness, describes it to a “T.” And like all New Calvinists, Reisinger possessed an arrogance that crowned him the supposed savior of the SBC.
The SBC’s Dark Future
Unless the hostile takeover of the SBC is halted, Southern Baptists will be removed from history, its service assets compiled by sacred labor plundered, assemblies divided, and replaced with cult-like congregations. The very essence of this movement and its tenets breed cultish assemblies. The following can be read on page 134 of The Truth About New Calvinism:
All this leads to many New Calvinist churches taking on cult-like tendencies. Exclusiveness (new Reformation), an attitude that some higher knowledge is a part of the movement that many are not “ready” for (the scandalous gospel), and a subjective view of Scripture (a gospel narrative, not instruction) is a mixture that will have bad results, and is the perfect formula for a cult-like church.
The footnote accompanying this quote also reads as follows:
Many New Calvinist churches fit all eight descriptive points published by cultwatch.com: 1. Deception 2. Exclusiveness 3. Intimidation 4. Love Bombing 5. Relationship Control 6. Information Control 7. Reporting Structure 8. Time Control.
One example of this is New Calvinism’s dirty little secret about what they really believe concerning church discipline. They don’t believe in a Matthew 18 process to correct a particular situation—they believe in “redemptive church discipline.” What’s that? It holds to the view that all sin is a result of one’s view of justification. Therefore, what they did is not the issue, their view of justification is the issue. So the discipline is “redemptive.” In other words, it is designed to bring the individual into New Calvinism and out of “evangelicalism” which New Calvinists continually liken to the Roman Catholicism that the “first reformers” contended against. This attitude can be seen in the prior citation by Armstrong. Is this creepy and cultish? Absolutely. Hints of this can be seen in a 2008 resolution to the SBC that (according to my understanding) Ascol contributed to:
RESOLVED, That we urge the churches of the Southern Baptist Convention to repent of the failure among us to live up to our professed commitment to regenerate church membership and any failure to obey Jesus Christ in the practice of lovingly correcting wayward church members (Matthew 18:15-18).
Notice the implication that church discipline regenerates.
Much could be discussed here just on the “deception” point alone, but I will close with one example that exemplifies the character of this movement. In heated back and forth correspondence with New Calvinists regarding the proposed connection between Founders and NCT, one of the contenders emailed Tom Ascol and asked him to verify that both Founders and Reisinger are/were anti-NCT. Ascol replied in the affirmative for them, and I was copied on the email. As evidence, Ascol claimed that Founders Press published the book, “In Defense Of The Decalogue” by Richard Barcellos (which is a devastating treatise against NCT). I found this very perplexing, and checked my copy. Sure enough, it was published by Barcellos himself through Winepress Publishing. Both the contenders and I have emailed Founders for an explanation, and are still waiting.
paul
Robert Brinsmead’s Side of the Family Only Meets in the Desert
Why doesn’t Robert Brinsmead’s side of the family ever get invited to the big dances? You know, T4G and TGC. I know, I know, a little too close to the illegitimate Adventist children nobody knows about. But the Emergent Church side of the family gets invited to the big family reunions all the time! You know, Mark Driscol, Darren Patrick, etc. (Dr. John Miller’s chidren). And Geez, some of the Charismatic side of the family are keynote speakers! Yes, yes, I know, they are “Reformed Charismatics” (huh?), but hey, Robert Brinsmead was Reformed too! Not fair, just not fair.
Well, bless DA Carson’s little heart—he is willing to party with Brinsmead’s side of the family now and then. Ya, out in the desert, but it’s a start. He will do a little reunion with Fred Zaspel at “Clarus 12” held annually at Desert Springs Church and sponsored by TGC.
If you examine their family chart below, you only have Zaspel’s daddy, Jon Zens, between the New Covenant Theology clan (Zaspel would fall under “others less relevant” in the NCT box) and granddaddy Brinsmead’s Australian Forum. Jon Zens is known as the father of New Covenant Theology, and it is a well-documented fact that Brinsmead had a lot of input with Zens in the development of NCT. In 08, Carson did Clarus with Michael Horton and they discussed the Westminster offspring in a Q and A, but once again forgot to mention daddy Brinsmead. A shame.
NCT is the official position of New Calvinists but they won’t admit it due to the fact that Brinsmead and Zens concocted it. Brinsmead is now, as reported by many, an atheist, and Zens holds to Adventist-like beliefs. Though they put a good face on “all truth is God’s truth” they would rather not go there.
God’s people are not “ready” for that yet—the meeting and inclusion of all the family members.
paul




leave a comment